首页 | 部门介绍 | 投诉举报 | 统计报表

您所在的位置: 首页 > 规范性文件 > 正文

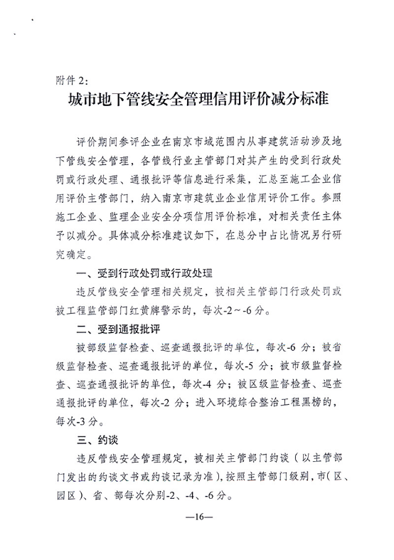
《关于进一步加强城市地下管线安全管理的通知》(宁建建字[2020]44号)
发布日期:2021-09-24 14:35:52   最后更新:2021-09-24 15:02:33   点击数:24546  

TOP
首页  |  联系方式  |  便民服务  |  统计报表

Copyright © 2026 南京市燃气服务中心 All Rights Reserved

地址:南京市鼓楼区江东北路95号4楼

苏ICP备07026215号

 
【管理】